湖南云箭集团有限公司是中国兵器装备集团有限公司直属的国家重点科研生产企业,企业前身为1890年清末湖广总督张之洞创办的汉阳兵工厂,迄今已有130余年历史,是国家高新技术企业、国家企业技术中心、国防科技工业企业技术中心。公司在特种装备策划与研发、导航与制导控制系统研发、军用软件开发与测试等专业技术领域达到国内领先水平,拥有国家级创新平台3个、省部级创新平台 12个,获省部级科技成果近百项。
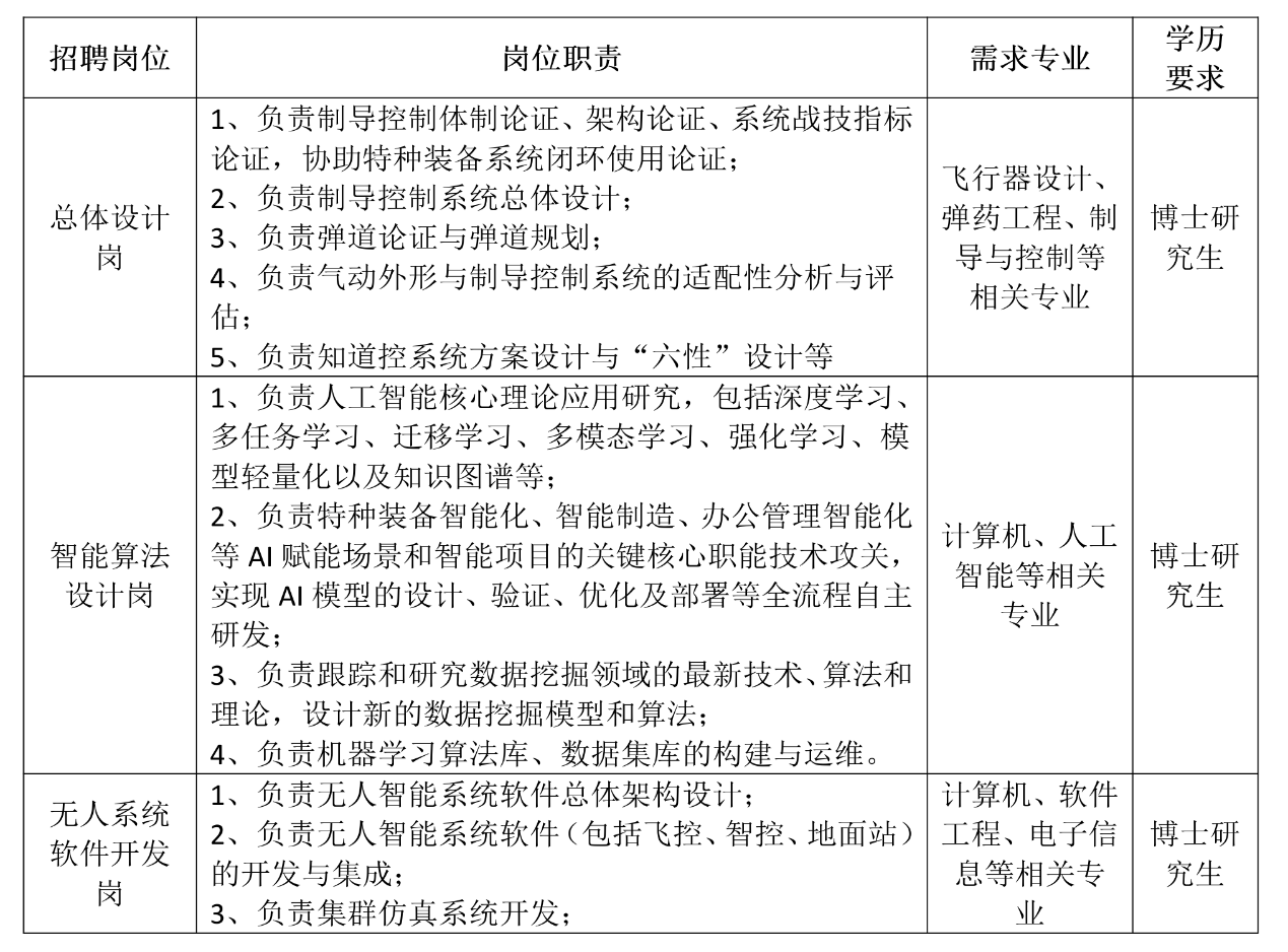
一、招聘岗位及专业

二、招聘流程

三、薪酬福利
1、薪酬:年薪30-50万,另提供高额的激励奖金(包括但不限于项目奖金、科研成果转化奖、项目分成等);
2、福利:六险二金、博士津贴、安家费、租房补贴、餐补等;
3、地方人才政策:5年60万生活补贴(长沙经开区人才引进政策)。
四、简历投递邮箱:[email protected]
五、联系人:曾老师
18075195288(微信同号)
“百年云箭、强军报国”,欢迎广大2026届博士研究生投身军工事业!


